Zurück zum Menü 5

5.7.2 Temperatur-Projekt für www.gambas-buch.de

Erstellt ab 14.10.2012


Heute hatte ich Zeit, das Temperatur-Projekt für www.gambas-buch.de aufzuschreiben. Einer der Autoren dort fragte mich, ob ich einen Temperaturfühler bauen könne, der ganz einfach eine Reihe von Temperaturdaten per RS232 an ein Gambas-Programm (Linux) schicken kann.

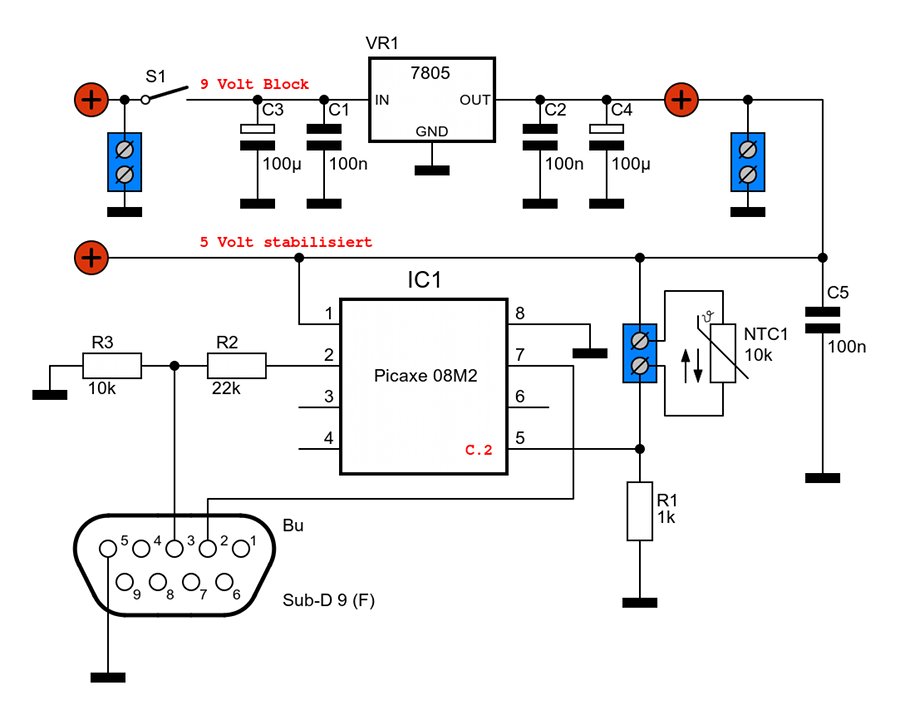
Ich tüftelte eine Weile herum und ersann diese Schaltung:



Wir sehen also, dass die Picaxe die Temperaturdaten einfach per ADC aus einem Spannungsteiler holt, der aus einem NTC-Fühler von Conrad und einem 1k Widerstand gebildet wird.

Die temperaturabhängige Spannung holt sich die Picaxe über den ADC-Eingang C.2 als analogen Wert und gibt ihn als digitalen Wert (0...255) ständig an eine RS232-Schnittstelle aus. Ein Gambas-Programm greift auf die serielle Schnittstelle zu, verarbeitet den ankommenden Datenstrom und zeigt die Temperatur an.

Hier ist das sehr einfache Lese- und Schreibprogramm für die Picaxe:

main:                    ' Start der Schleife
readadc C.2, b1  ' Wert an PIN 5 einlesen und in Variable b1 speichern
'debug                 ' Zur Kontrolle der eingelesenen Werte 0..255 an Pin 5
sertxd (b1)          ' Wert b1 schreiben
goto main           ' Programm neu abarbeiten (Loop)

Das dazu gehörige Gambas-Programm (Gambas 2) kannst Du hier herunterladen:

Download Gambas-Temperatur-Anzeige-Programm (tar.gz)

Das Programm ist selbsterklärend.

Schließlich fertigte ich dazu eine kleine Platine an:




  Abschließend noch zwei Links ins Gambas Buch:

Temperaturmessung (Gambas Buch)

RS232 Schnittstelle (Gambas  Buch)



Viel Erfolg,





Nach oben            Zurück zum Menü 5