Zurück zum Menü 5

5.2.6 Profan-Scope mit Picaxe 08 M


Begonnen: 28.11.2010




Es gab ja schon ein Baublog auf diesen Seiten, das sich mit Gambas und einem kleinen "Scope" für die Picaxe beschäftigte. Hier möchte ich das Gleiche einmal unter Profan vorstellen und einige Versuche dazu aufzeigen.

Zunächst benötigen wir ja unsere Picaxe 08m für die ersten Versuche.

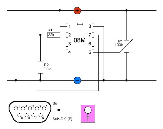
Dazu stecken wir uns einmal folgende Schaltung:



Nun schrieb ich erst einmal ein ganz grobes Programm, um mal zu sehen, wie und ob die Daten am Bildschirm sichtbar zu machen sind:

Declare a$, f%, ende%,x%



Proc GetComInput

Parameters id%

Declare x$

x$=@ReadCom$(id%, 1)
@ComError(id%)
rem Print @Ord(x$)

    if gt(@ord(x$),0) then
    inc x%

        if @GT(x%,%MaxX) then
        let x%=0
        cls
        moveto 0,0
        endif

    lineto x%,(255-@ord(x$))*2,0
    rem print x%
    endif

EndProc

Window 0, 0 - %MaxX, %MaxY

f% = @OpenCom("COM1", 1, 2048)

@SetCom("COM1:9600,N,8,1")

@ComError(f%)

GetComInput f% ' Antwort abwarten und anzeigen

ende% = 0

WhileNot ende%

    a$ = @Inkey$() ' Tastatur abfragen

        If a$ = " " ' Ende mit Space
        ende%=1
        Else
        IfNot a$ = "" ' Zeichen ans Modem
        rem @WriteCom(f%,a$)
        Endif

    GetComInput f% ' empfangene Zeichen lesen

EndWhile

@CloseCom(f%)

endif

End


OK, sicherlich nicht der "Experten-Code", aber es funktioniert:



Hier sieht man die 50 Hz Brummspannung auf dem ADC-Pin.

 

Und hier habe ich schließlich das Poti angeklemmt und von Hand betätigt.

Klar, dass man auch eine Kondensator-Ladekurve aufnehmen kann:



Dazu müssen wir die Schaltung ein wenig modifizieren:



Wenn der Taster S1 gedrückt wird, entlädt sich der Kondensator schlagartig und lädt sich allmählich wieder auf, wenn der Taster losgelassen wird. Dabei entsteht die kurve oben.




Viel Erfolg beim Visualisieren,





Nach oben            Zurück zum Menü 5